Concept Map Of Cellular Transport Mechanisms – But just how cellular and tissue plasticity are developed, as well as the biophysical mechanisms behind them, has hitherto remained a mystery to scientists. In collaboration with researchers from . Six years and 32 million cells later, scientists have created the first full cellular map of a mammalian brain. In a set of 10 papers in Nature today, a network of researchers unveiled an atlas .
Concept Map Of Cellular Transport Mechanisms
Source : bio.libretexts.org
Cell Transport Concept Map | PDF | Membrane Biology | Life Sciences
Source : www.scribd.com
AB Transport Concept Map | Cell membrane transport, Cell membrane
Source : www.pinterest.com
Concept Map | PDF | Cellular Processes | Membrane Biology
Source : www.scribd.com
A kidney machine removes solutes from the blood by means of a
Source : homework.study.com
Cell transport concept map YouTube
Source : www.youtube.com
Transport mechanism concept map worksheet | Live Worksheets
Source : www.liveworksheets.com
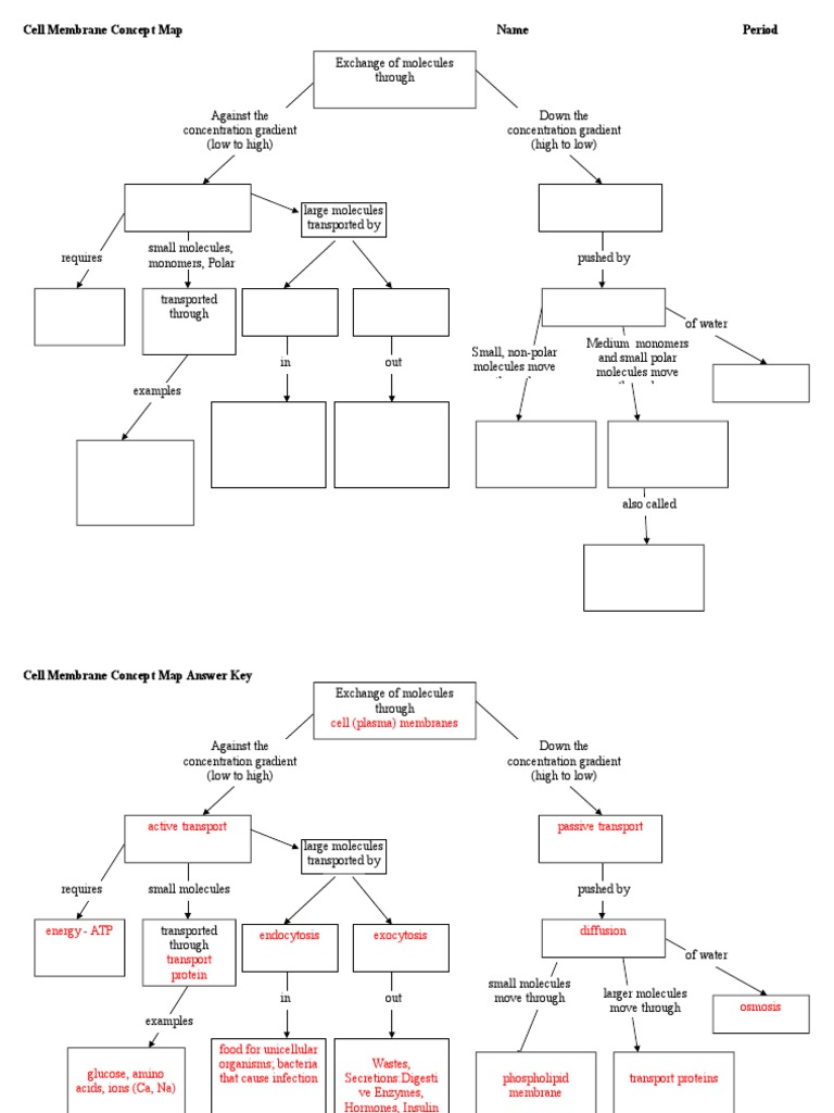
Cell Membrane Concept Map | PDF | Cell Membrane | Cell Biology
Source : www.scribd.com
AB Transport Concept Map | Cell membrane transport, Cell membrane
Source : www.pinterest.com
Solved Move the terms Into the correct empty boxes to | Chegg.com
Source : www.chegg.com
Concept Map Of Cellular Transport Mechanisms 5.7: Cell Transport Biology LibreTexts: The study, titled “Transport and inhibition mechanism of human VMAT2,” was published in Nature. The cryo-EM structures were determined in cytoplasm facing, occluded and lumen facing states . Their research paper was published on the cover of Aging, titled, “Uncovering a unique pathogenic mechanism of SARS-CoV-2 omicron variant: selective induction of cellular senescence.” “In our .






